Подвеска

№ | Номер детали | Наименование детали |
- | МТ4.31.011-1Р | Балансир с гайкой и шайбой |
- | МТ4.31.123 | Ось балансира |
МТ4.31.011-1 | Балансир | |
Пробка КГ3/8" А12.016 ОСТ 23.1.117-83 | Пробка КГ3/8" А12.016 ОСТ 23.1.117-83 | |
МТ4.31.004 | Рычаг передний правый | |
МТ4.31.012А | Манжета | |
МТ4.31.127 | Ось рычага | |
Т4.31.122А | Ось катка | |
МТ4.31.005 | Рычаг передний левый | |
Т4.31.139А | Стопор | |
60-33-026 | Прокладка регулировочная | |
60-33-027 | Прокладка регулировочная | |
60-33-028 | Прокладка регулировочная | |
Т4.31.110А | Прокладка | |
Т4.31.109А | Крышка стопора | |
Шайба 10ОТ 65Г 096 ГОСТ 6402-70 | Шайба 10ОТ 65Г 096 ГОСТ 6402-70 | |
Болт М10-6gх18.88.016 ГОСТ 7796-70 | Болт М10-6gх18.88.016 ГОСТ 7796-70 | |
МТ4.31.140 | Стопор | |
МТ4.31.146 | Втулка малая | |
МТ4.31.138 | Втулка рычага переднего |

№ | Номер детали | Наименование детали |
- | МТ4.31.011-1Р | Балансир с гайкой и шайбой |
- | МТ4.31.013-1Р | Рычаг задний правый с гайкой и шайбой |
- | МТ4.31.014-1Р | Рычаг задний левый с гайкой и шайбой |
- | МТ4.31.123 | Ось балансира |
МТ4.31.011-1 | Балансир | |
МТ4.31.012А | Манжета | |
Т4.31.122А | Ось катка | |
Т4.31.139А | Стопор | |
60-33-026 | Прокладка регулировочная | |
60-33-027 | Прокладка регулировочная | |
60-33-028 | Прокладка регулировочная | |
Т4.31.110А | Прокладка | |
Т4.31.109А | Крышка стопора | |
Шайба 10ОТ 65Г 096 ГОСТ 6402-70 | Шайба 10ОТ 65Г 096 ГОСТ 6402-70 | |
Болт М10-6gх18.88.016 ГОСТ 7796-70 | Болт М10-6gх18.88.016 ГОСТ 7796-70 | |
МТ4.31.146 | Втулка малая | |
МТ4.30.172 | Втулка | |
МТ4.31.014-1 | Рычаг задний левый | |
МТ4.31.013-1 | Рычаг задний правый |

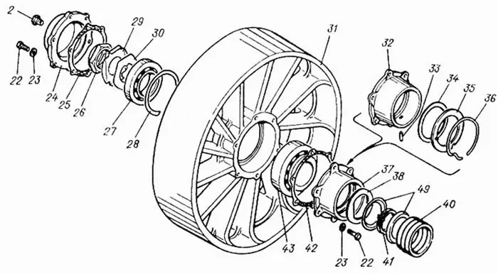
| № | Номер детали | Наименование детали |
| 2 | Пробка КГ3/8" А12.016 ОСТ 23.1.117-83 | Пробка КГ3/8" А12.016 ОСТ 23.1.117-83 |
| 22 | Болт М12-6gх35.88.016 ГОСТ 7796-70 | Болт М12-6gх35.88.016 ГОСТ 7796-70 |
| 23 | Шайба 12ОТ 65Г 096 ГОСТ 6402-70 | Шайба 12ОТ 65Г 096 ГОСТ 6402-70 |
| 24 | Т4.31.125А | Крышка |
| 25 | Т4.31.126 | Прокладка |
| 26 | Т4.31.153 | Гайка |
| 27 | Подшипник 7313А ГОСТ 520-89 | Подшипник 7313А ГОСТ 520-89 |
| 28 | Т4.31.118 | Кольцо стопорное |
| 29 | Т4.31.148-1 | Шайба стопорная |
| 30 | Т4.31.141-1 | Шайба упорная |
| 31 | Т4.31.107-1 | Каток опорный |
| 32 | МТ4.31.119-1 | Корпус уплотнения |
| 33 | МТ4.31.178 | Штифт |
| 34 | МТ4.31.176-1 | Прокладка |
| 35 | МТ4.31.134 | Кольцо уплотнительное |
| 36 | МТ4.31.177 | Кольцо стопорное |
| 37 | МТ4.31.016-1 | Корпус уплотнения |
| 38 | МТ4.31.131 | Кольцо уплотнительное |
| 39 | Т4.31.129-1 | Шайба нажимная |
| 40 | Т4.31.130 | Чехол уплотнения |
| 41 | Т4.31.128 | Пружина уплотнения в сборе |
| 42 | Т4.31.136 | Прокладка |
| 43 | Подшипник 7615А ГОСТ 520-89 | Подшипник 7615А ГОСТ 520-89 |
